立即注册找回密码

QQ登录

只需一步,快速开始

微信登录

微信扫一扫,快速登录

搜索
小桔灯网 门户 资讯中心 肿瘤诊疗 查看内容

肿瘤界最新国家级科技成果出炉,速来围观!

2018-1-13 02:27| 编辑: 小桔灯网| 查看: 2188| 评论: 0|来源: 医学前沿网

摘要: 2018年1月8日,2017年度国家科学技术奖揭榜,其中夺得国家科学技术进步奖二等奖的医卫界6个肿瘤项目尤其值得关注。 2018年1月8日,2017年度国家科学技术奖揭榜,五大奖项——国家最高科学技术奖、国家自然科学奖、 ...
2018年1月8日,2017年度国家科学技术奖揭榜,其中夺得国家科学技术进步奖二等奖的医卫界6个肿瘤项目尤其值得关注。

2018年1月8日,2017年度国家科学技术奖揭榜,五大奖项——国家最高科学技术奖、国家自然科学奖、国家技术发明奖、国家科学技术进步奖和中华人民共和国国际科学技术合作奖由271个项目和9名科学家(包括7名外籍专家)获得。
每个项目无不关乎国计民生,每个项目的背后无不凝聚着研究者多年心血,而其中夺得国家科学技术进步奖二等奖的医卫界6个肿瘤项目尤其值得关注。
小编特整理了这6大项目的研究成果和推广情况,以飨读者。
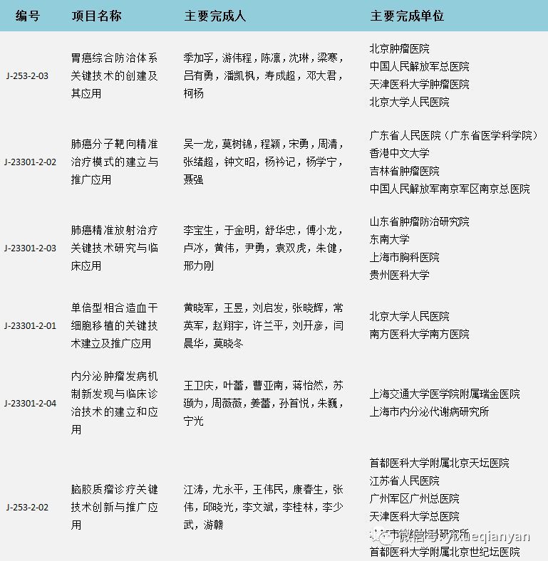
1
胃癌综合防治体系关键技术的创建及其应用
主要完成人
季加孚,游伟程,陈凛,沈琳,梁寒,吕有勇,潘凯枫,寿成超,邓大君,柯杨
主要完成单位
北京肿瘤医院、中国人民解放军总医院、天津医科大学肿瘤医院、北京大学人民医院
项目成果
本项目在国家“863”、“973”等59项课题支持下,围绕胃癌病因预防、早期诊治、综合治疗及转化应用研究,创建了一体化的胃癌综合防治体系,在关键技术方面取得了一系列突破性成果,极大地推动了胃癌防治的进步。
1、在国际上首次证实根除幽门螺杆菌(H.pylori)可以有效预防胃癌,解决了胃癌高发人群病因预防的国际难题,成为世界卫生组织-国际癌症研究机构(WHO-IARC)制定胃癌预防策略的重要依据,并被列入胃癌诊治的NCCN国际指南。
2、首次揭示炎症因子环氧合酶-2(COX-2)是胃癌癌前病变进展中的关键靶点,并在高发人群中首次证实服用COX-2抑制剂能显著逆转胃癌癌前病变,为胃癌有效预防提供重要干预靶点。
3、首次提出适用于我国进展期胃癌患者淋巴结清扫入路,推广标准化的胃癌手术方式使手术根治性切除率提高。
4、首次确立胃癌靶向治疗的特异性人群,开创胃癌个体化靶向治疗新纪元。
5、创建进展期胃癌诊疗新策略,使胃癌术后3年无疾病生存率从单纯手术组的56%提高到综合治疗组的78%,并使晚期胃癌总生存期突破1年,解决进展期胃癌疗效差的国际性难题并纳入国际指南。
6、创建世界规模最大的全国多中心样本共享资源库,解决胃癌研究重大项目样本资源短缺的难题;同时利用资源优势,建立小鼠移植瘤模型进行药物敏感性等研究,为胃癌综合防治研究奠定重要的资源基础。
推广应用
1、项目成果在32个省市,200余家单位进行应用推广,其中胃癌规范培训基地使5030名医师得到了胃癌诊疗专业化培训,为15000多名患者提供了规范化治疗。
2、通过卫生行政部门对我国胃癌诊疗规范的督导执行,促进了全国胃癌诊治理念的统一和诊疗技术的标准化。
3、成功主办三届全国胃癌大会及七届全军胃肠外科大会,累计专业受众8000余人。研究成果的成功推广使我国首次获得2017年国际胃癌大会主办权,显著提升了我国胃癌防治研究的国际影响力,产生了重大的社会及经济效益。
2
肺癌分子靶向精准治疗模式的建立与推广应用
主要完成人
吴一龙,莫树锦,程颖,宋勇,周清,张绪超,钟文昭,杨衿记,杨学宁,聂强
主要完成单位
广东省人民医院(广东省医学科学院)、香港中文大学、吉林省肿瘤医院、中国人民解放军南京军区南京总医院
项目成果
本项目针对我国和全球重大疾病肺癌,在创建中国胸部肿瘤研究协作组(CTONG)的基础上,围绕“肺癌分子靶向精准治疗模式能否延长并改善患者生存”开展系列研究,历时17年,取得多项创新成果。
1、建立了我国肺癌分子分型,为建立精准靶向治疗方案奠定了分子基础。
2、建立了EGFR等变异型肺癌的精准靶向治疗模式,将晚期患者生存由10个月延长至22个月。
3、发现时空分子异质性是靶向治疗耐药的主要机制。
4、验证了在EGFR基因二次突变患者中克服耐药的精准方案,建立了治疗标准。
5、打破对患者不加选择的“同治”模式,建立了基于基因靶点选择患者的精准诊疗模式,使肺癌患者中位生存期提高到39个月,大幅度减少靶向药物的滥用,明显减轻患者家庭和社会经济负担。
6、主要完成人吴一龙被世界肺癌研究权威机构“国际肺癌研究学会”授予最高奖项“杰出科学奖”,成为40多年来唯一获此殊荣的中国人。
推广应用
基于上述研究成果主编《中国肺癌临床指南》等9部专著, 被成功写入中国、美国、欧洲等15个国家和地区的27个肺癌诊疗指南。
3
肺癌精准放射治疗关键技术研究与临床应用
主要完成人
李宝生,于金明,舒华忠,傅小龙,卢冰,黄伟,尹勇,袁双虎,朱健,邢力刚
主要完成单位
山东省肿瘤防治研究院、东南大学、上海市胸科医院、贵州医科大学
项目成果
本项目围绕制约肺癌放疗疗效的关键问题,在“863计划”等支持下,在精准放疗关键技术方面展开联合攻关,构建基于多模态影像的放疗“生物亚靶区”,建立放疗疗效与损伤预测及放疗增敏方法,创建基于快速形变配准算法的影像引导放疗技术,优化不同种类、不同期别肺癌放疗策略。经过15年研究,建立了肺癌“精准放疗”技术体系。
1、针对肺癌内部高度生物异质性问题,构建基于多模态影像的放疗“生物亚靶区”,建立放疗疗效、损伤预测及放疗增敏方法,达到“生物精准”。 结果使在不增加正常组织损伤的前提下,放疗剂量由60.0Gy提高到83.2Gy、39%病人的肺组织得到更好的保护、非小细胞肺癌(NSCLC)放疗有效率由44%提高到80%。
2、针对放疗过程中肿瘤空间位置变化大的问题,创建基于快速形变配准算法的影像引导放疗(IGRT)技术,实现快速在线计划优化,减少肺癌漏照和正常组织误照,实现“物理精准”。
3、针对肺癌放疗剂量和靶区个体化的问题,突破传统放疗剂量模式,优化不同种类、不同期别肺癌放疗策略,实现肺癌放疗的个性化“精准决策”。
4、牵头制定《中国原发性肺癌诊疗规范(2015年版)》及其他专家共识,成果连续5年被美国《NCCN临床实践指南》采纳,入选ASTRO继续教育课程及12部欧美专著,主编《肿瘤放射治疗学》等5部教材。
推广应用
项目第一完成单位是我国唯一为首承担美国肿瘤放疗协作组织立项的国际多中心临床试验的机构。
2010年至今,该技术已在包括30家三甲医院在内的百余家医疗机构推广应用,5万余例患者直接受益,惠及数百万癌症患者。
4
单倍型相合造血干细胞移植的关键技术建立及推广应用
主要完成人
黄晓军,王昱,刘启发,张晓辉,常英军,赵翔宇,许兰平,刘开彦,闫晨华,莫晓冬
主要完成单位
北京大学人民医院、南方医科大学南方医院
项目成果
本项目基于自创的粒细胞集落刺激因子诱导免疫耐受方法,近10年来创建个性化单倍型相合移植方案、单倍型相合移植供者优选原则、优化的感染防治等关键技术,形成原创单倍型相合移植体系,被国际同行称为“北京方案”。
1、“北京方案”使急性白血病和重型再生障碍性贫血的总体生存率达75%-89%,取得与同胞全合移植一致的疗效,解决了供者来源缺乏的世界性难题,近3年来单倍型相合移植已成为国内首位移植模式,改变了世界造血干细胞移植格局。
2、“北京方案”克服了人类白细胞抗原(HLA)不合对移植疗效的影响,突破传统供者选择限制,创建了首选供者特异性HLA抗体阴性、年轻、男性单倍型供者的优化选择原则,成果同时写入英国免疫遗传学会《HLA 配型和供者选择指南》。
3、“北京方案”通过利妥昔单抗+过继细胞治疗的序贯方案,使移植后EB 病毒相关淋巴细胞增殖性疾病完全缓解率达91%;二级预防使移植后真菌感染的复燃率降至8%。
4、同时,项目组建立适合单倍型移植特点的感染防治体系,为“北京方案”疗效的提高提供保障,该成果成为中国血液抗真菌指南的基础。
推广应用
1、“北京方案”推广至全国92家移植中心及法国、意大利等10余家海外中心,10,000余病人受益。第一完成人黄晓军作为主席主办国际学术组织年会6次,国内学术会议9次,累计培训医生11800人次。
2、纳入欧美8项国际领域指南/共识,主编3项国内领域指南/共识,同时编入国际权威造血干细胞移植教材、欧洲血液学协会继续教育教材;在国际范围内进行了推广,推动了全球单倍型移植的快速发展。
5
内分泌肿瘤发病机制新发现与临床诊治技术的建立和应用
主要完成人
王卫庆,叶蕾,曹亚南,蒋怡然,苏颋为,周薇薇,姜蕾,孙首悦,朱巍,宁光
主要完成单位
上海交通大学医学院附属瑞金医院、上海市内分泌代谢病研究所
项目成果
本项目历时12 年,紧扣临床需求,取得多项具有国际先进水平的研究成果。
1、经筛选优化系统性建立了针对各种内分泌肿瘤的34项临床诊断新技术,实现精准激素分泌能力评估与肿瘤定位。
2、首次报道中国人群难治性高血压中原醛症患病率为7.1%,揭示内分泌肿瘤流行病学现状,即从少见疾病逐渐转变为常见疾病。
3、率先建立血尿间羟肾上腺素检测方法,使嗜铬细胞瘤确诊率从48%提高至92%,对于推动我国内分泌肿瘤的临床诊治及基础研究具有重要的社会效益。
4、发现9种致病新基因与分子标记物,提出内分泌肿瘤分子分型与恶性肿瘤分子标记物。
5、创建4种治疗新方法,制定专家共识并改写国际指南。
6、揭示糖代谢异常增加肿瘤患病风险,在美国15th Annual R Levine Symposium做主旨报告,带动胰岛细胞瘤病因学与胰岛增殖研究;JAMA同期发表国际糖尿病联盟教育主席述评,高度评价该研究具有重要公共卫生警示意义。
推广应用
1、受中华医学会内分泌学分会委托,主持制定多项内分泌肿瘤专家共识与临床路径,研究成果在全国30余家医院推广和应用,取得良好效果。
2、项目结果被国际权威学术机构源引作为一线治疗方案的重要循证医学证据。
3、依托“上海市内分泌肿瘤重点实验室”成为国内首家获得美国CAP认证的内分泌临床实验室,并成功通过两次复审,极大提高了我国内分泌肿瘤的诊治水平与国际影响力。
6
脑胶质瘤诊疗关键技术创新与推广应用
主要完成人
江涛,尤永平,王伟民,康春生,张伟,邱晓光,李文斌,李桂林,李少武,游赣
主要完成单位
首都医科大学附属北京天坛医院、江苏省人民医院、广州军区广州总医院、天津医科大学总医院、北京市神经外科研究所、首都医科大学附属北京世纪坛医院
项目成果
本项目历经20多年的研究,构建了中国最大且具有随访数据的脑胶质瘤多维组学公共数据平台,制定出国人脑胶质瘤分子分型新标准,建立脑胶质瘤个体化分子诊疗与精准化手术技术体系,制定脑胶质瘤继发性癫痫风险评估与控制方案,大大降低了术后致残率和癫痫发生率,显著提高患者生存期。
1、首创汉语、汉英双语等功能区脑胶质瘤的精准手术技术体系,扩展了高级脑功能区保护技术。
2、首创脑胶质瘤继发性癫痫的全脑风险预警模型,精确指导手术干预,开辟瘤性癫痫控制新策略,并积极推广研究成果。
3、牵头制定了《中国脑胶质瘤分子诊疗指南》。
4、受Cancer Letters杂志主编之邀主持起草了脑胶质瘤的临床诊疗指南——CGCG Clinical Practice Guidelines for the Management of Adult Diffuse Gliomas。
推广应用
相关研究成果在国内39家、国际9家研究机构、医疗机构应用,累计开展分子病理检测1万余例,获国家发明专利8项,得到国际同行专家的广泛认可。举办全国继续教育学习班16次,培训全国各地学员2500余人次。

声明:
1、凡本网注明“来源:小桔灯网”的所有作品,均为本网合法拥有版权或有权使用的作品,转载需联系授权。
2、凡本网注明“来源:XXX(非小桔灯网)”的作品,均转载自其它媒体,转载目的在于传递更多信息,并不代表本网赞同其观点和对其真实性负责。其版权归原作者所有,如有侵权请联系删除。
3、所有再转载者需自行获得原作者授权并注明来源。

最新评论

关闭

官方推荐 上一条 /3 下一条

客服中心 搜索 洽谈合作
返回顶部