雅培、罗氏、碧迪、等64种IVD产品获批,国内占47种!
2017-12-24 02:54|
编辑: 小桔灯网|
查看: 3384|
评论: 0|来源: 体外诊断联盟
摘要: 2017年11月,国家食品药品监督管理总局共批准注册医疗器械产品114个。其中,境内第三类医疗器械产品87个,进口第三类医疗器械产品13个,进口第二类医疗器械产品14个。根据小V的筛选,11月总局共批准了64件体外诊断相 ...
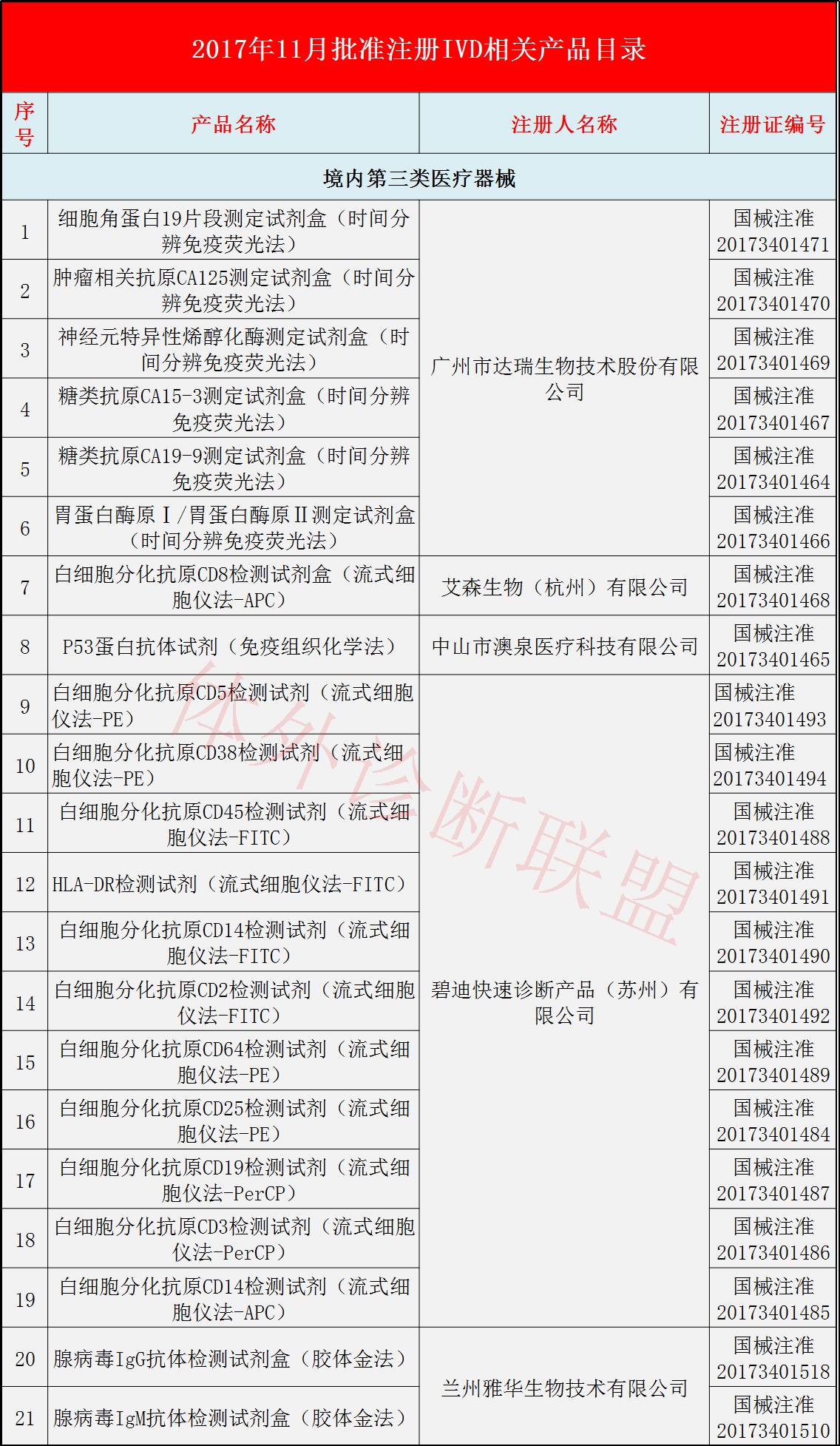
2017年11月,国家食品药品监督管理总局共批准注册医疗器械产品114个。其中,境内第三类医疗器械产品87个,进口第三类医疗器械产品13个,进口第二类医疗器械产品14个。
根据小V的筛选,11月总局共批准了64件体外诊断相关的产品,产品包括罗氏、雅培、BD、康彻斯坦、三明博峰等qixia产品......
64件产品具体目录如下:





|
声明:
1、凡本网注明“来源:小桔灯网”的所有作品,均为本网合法拥有版权或有权使用的作品,转载需联系授权。
2、凡本网注明“来源:XXX(非小桔灯网)”的作品,均转载自其它媒体,转载目的在于传递更多信息,并不代表本网赞同其观点和对其真实性负责。其版权归原作者所有,如有侵权请联系删除。
3、所有再转载者需自行获得原作者授权并注明来源。