立即注册找回密码

QQ登录

只需一步,快速开始

微信登录

微信扫一扫,快速登录

搜索
小桔灯网 门户 资讯中心 企业动态 查看内容

塞力斯本应是我们IVD界的标兵,看来CFDA也不放过

2017-11-29 03:27| 编辑: 小桔灯网| 查看: 3426| 评论: 0|来源: GSP大剧院

摘要: 简介武汉塞力斯医疗科技股份有限公司专注于医疗检验集约化营销服务、体外诊断产品的代理以及自主体外诊断产品的研发、生产和销售。公司重点开展的集约化销售业务,在体外诊断经营服务领域中起步较早,处于行业领先地 ...

简介

武汉塞力斯医疗科技股份有限公司专注于医疗检验集约化营销服务、体外诊断产品的代理以及自主体外诊断产品的研发、生产和销售。公司重点开展的集约化销售业务,在体外诊断经营服务领域中起步较早,处于行业领先地位,具有较强的竞争优势。公司一直秉承为健康中国而创新的企业理念,确立了以提供专业高效的服务开发及锁定客户并布局全国的发展策略。


经过多年的发展,公司在湖北省、湖南省、江苏省、河南省、上海市等区域,培育了数量较多、规模较大的客户基础。公司在近两年进行了行业布局和区域市场布局的充分准备,以应对体外诊断行业 (IVD) 新的行业态势。


公司IPO募集资金到位后,公司合理使用募集资金,加快募投项目建设,不断加强供应链管控等内部建设,为未来业务扩张进行内部蓄力。同时,公司积极开拓新领域与开发新产品,已有81项产品已完成研发,在生化和免疫方面有70余项诊断试剂产品已通过注册检验。


公司计划在未来3至5年内,在着力主业内生增长的同时,还将通过并购和区域市场复制等手段,快速扩大主业规模,在全国进一步进行业务布局和合作整合 ;通过合资、合作、并购等多种形式,引入国内外的IVD技术和产品,提升研发能力、扩大自产销售规模。挖掘客户端资源,进行政策允许的各种类型医学实验室投资。

以上内容来自塞力斯官网

以上内容来自食药监总局

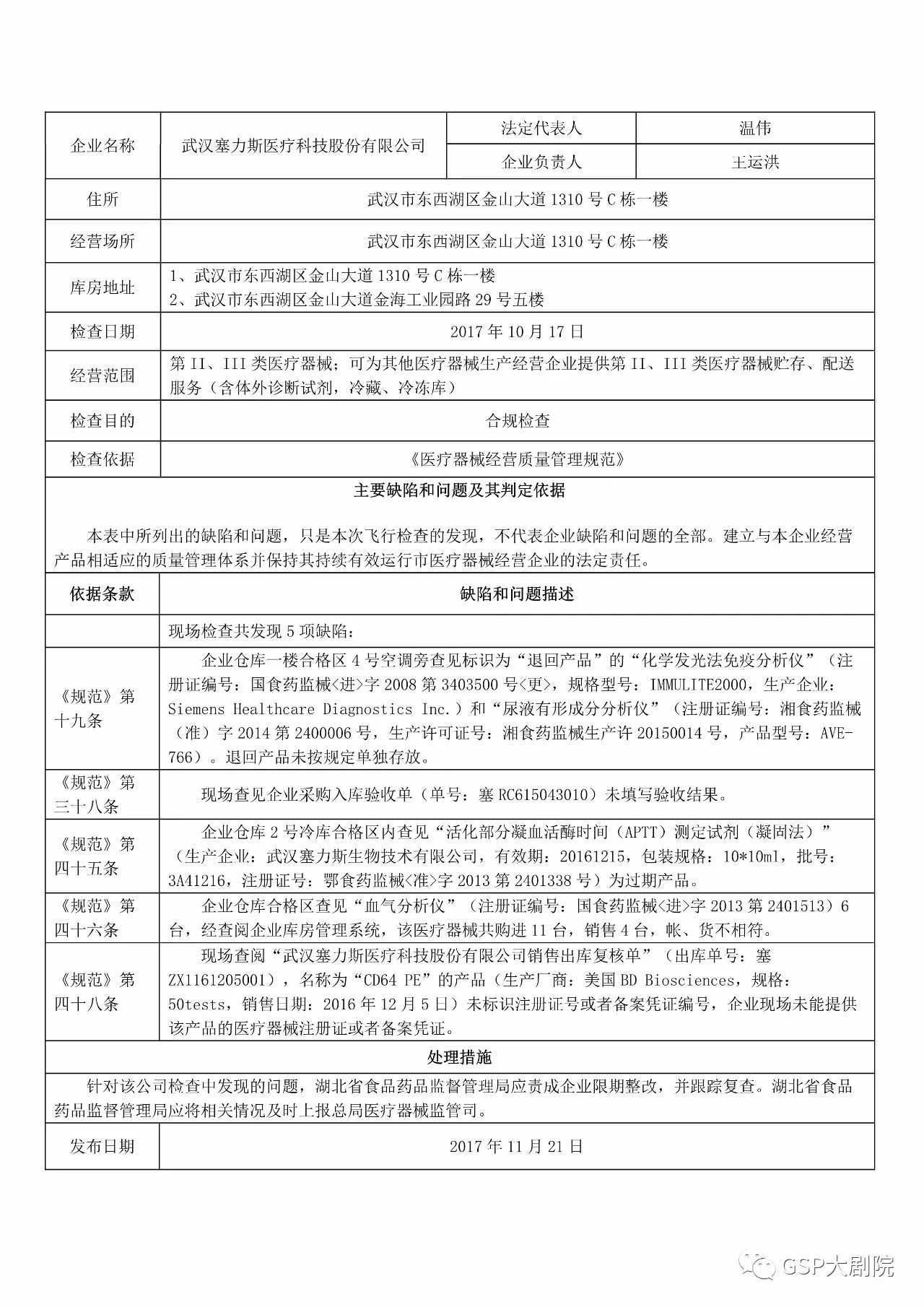
该通报显示,2017年10月17日,武汉塞力斯医疗科技股份有限公司接受了药监总局的《医疗器械经营质量管理规范》合规检查,并且在现场检查中被发现存在5项缺陷

 

武汉塞力斯公司是一家医疗器械经营企业,而非生产企业。公司经营范围为第II、III类医疗器械,并可为医疗器械生产经营企业提供第II、III类医疗器械贮存、配送服务(含体外诊断试剂,冷藏、冷冻库)。

 

这还是一家A股上市企业,在国内医疗器械经营企业中也是排的上号的、规模较大的了。

 

武汉塞力斯在飞行检查中被发现的问题,包括:


  • 退回产品未按规定单独存放;

  • 个别采购入库验收单未填写验收结果;

  • 仓库冷库合格区中查见过期产品;

  • 个别产品账货不符;

  • 个别产品未能提供医疗¬器械注册证或者备案凭证

 

针对上述问题,药监总局要求,湖北省药监局应责成企业限期整改,并跟踪检查,应将相关情况及时上报总局医疗器械监管司。

 

今年以来,药监总局已经接连飞检了几十家医疗器械企业。不过,之前都是面向生产企业的医械GMP合规检查,或是有因检查。对武汉塞力斯的通报,是药监总局首次发布今年内对经营企业的飞检结果。

 

注意,这也不会是年内唯一一家被飞检的械商。

 

在今年年初的全国医疗器械监督管理工作会议上,药监总局就曾传出讯息,2017年总局计划检查50-80家生产企业和20-40家经营企业,其中经营企业的检查重点,又有两类:

 

  1. 贮存和运输有特殊要求的经营企业;

  2. 进口产品注册代理人

 

武汉塞力斯是第一家,已经开了个头,接下来,应该还会有20家以上的械商被药监总局直接飞检,被通报出来检查结果。

 

这是来自药监总局的国家级飞行检查,与一些地方已经展开的省、市等层级飞行检查也是不同的。


▌ 资料来源:赛柏蓝、医疗人咖啡 & IVD资讯

声明:
1、凡本网注明“来源:小桔灯网”的所有作品,均为本网合法拥有版权或有权使用的作品,转载需联系授权。
2、凡本网注明“来源:XXX(非小桔灯网)”的作品,均转载自其它媒体,转载目的在于传递更多信息,并不代表本网赞同其观点和对其真实性负责。其版权归原作者所有,如有侵权请联系删除。
3、所有再转载者需自行获得原作者授权并注明来源。

最新评论

关闭

官方推荐 上一条 /3 下一条

客服中心 搜索 洽谈合作
返回顶部