立即注册找回密码

QQ登录

只需一步,快速开始

微信登录

微信扫一扫,快速登录

搜索
小桔灯网 门户 资讯中心 法规政策 查看内容

《国家临床医学研究中心五年(2017-2021年)发展规划》发布,目标是建成100家左右中心

2017-9-10 00:40| 编辑: 小桔灯网| 查看: 3219| 评论: 0|来源: 科技部 整理:生物探索

摘要: 图片来源:科技部官网9月7日,科技部、国家卫生计生委、军委后勤保障部、食品药品监管总局联合印发了《国家临床医学研究中心五年(2017-2021年)发展规划》(以下简称“文件一”)、《国家临床医学研究中心管理办法 ...


图片来源:科技部官网

9月7日,科技部、国家卫生计生委、军委后勤保障部、食品药品监管总局联合印发了《国家临床医学研究中心五年(2017-2021年)发展规划》(以下简称“文件一”)、《国家临床医学研究中心管理办法(2017年修订)》和《国家临床医学研究中心运行绩效评估方案(试行)》3份文件。


图片来源:科技部官网

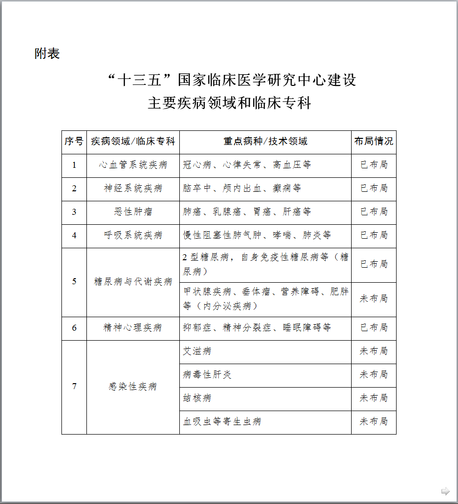
长期以来,临床研究一直是我国医学科技发展的薄弱环节。为加强医学科技创新体系建设,打造一批临床医学和转化研究的“高地”,科技部会同原卫生部、原总后勤部卫生部于2012年启动了中心的建设工作。目前,分3个批次共布局建设了32家中心,形成了联合260个地级以上城市的2100余家医疗机构的协同创新网络;建成60余个大型生物样本库、数据库和143个临床研究队列,涉及60余个病种。


图片来源:科技部官网

最新发布的《文件一》提出,到2021年底,针对重大需求,在主要疾病领域和临床专科统筹建成100家左右的中心,引导建设分中心,针对区域特有重大疾病建设省部共建中心,鼓励各地方开展省级中心的建设,完善领域与区域布局;形成布局合理、定位清晰、管理科学、运行高效、开放共享、协同发展的国家临床医学研究创新体系,有效提升临床诊疗水平,推动医疗质量均质化,带动整体医疗水平的提高,促进健康产业的发展。

以下是《国家临床医学研究中心五年(2017-2021年)发展规划》全文,点击【科技部官网】查看所有文件详情。

                  

备注:本文根据科技部官网整理。

声明:
1、凡本网注明“来源:小桔灯网”的所有作品,均为本网合法拥有版权或有权使用的作品,转载需联系授权。
2、凡本网注明“来源:XXX(非小桔灯网)”的作品,均转载自其它媒体,转载目的在于传递更多信息,并不代表本网赞同其观点和对其真实性负责。其版权归原作者所有,如有侵权请联系删除。
3、所有再转载者需自行获得原作者授权并注明来源。

最新评论

关闭

官方推荐 上一条 /3 下一条

客服中心 搜索 洽谈合作
返回顶部