立即注册找回密码

QQ登录

只需一步,快速开始

微信登录

微信扫一扫,快速登录

搜索
小桔灯网 门户 资讯中心 检验前沿 查看内容

重磅!《“十三五”生物技术创新专项规划》发布,基因测序、免疫疗法、AI等“被点名”

2017-5-11 23:00| 编辑: 小桔灯网| 查看: 1888| 评论: 0|来源: 科技部

摘要: 5月10日,据科技部官网消息,按照《中华人民共和国国民经济和社会发展第十三个五年规划纲要》、《国家创新驱动发展战略纲要》、《“十三五”国家科技创新规划》等的总体部署,为加快推进生物技术与生物技术产业发展 ...

5月10日,据科技部官网消息,按照《中华人民共和国国民经济和社会发展第十三个五年规划纲要》、《国家创新驱动发展战略纲要》、《“十三五”国家科技创新规划》等的总体部署,为加快推进生物技术与生物技术产业发展,特制定了《“十三五”生物技术创新专项规划》(以下简称《规划》)。

《规划》指出,现代生物技术的一系列重要进展和重大突破正在加速向应用领域渗透,在革命性解决人类发展面临的环境、资源和健康等重大问题方面展现出巨大前景。

打造10-20个产值过100亿的生物医药专业园区

《规划》在“形势与需求”部分提到,伴随基础研究的蓬勃发展和技术创新的不断突破,我国生物技术产业规模不断壮大,一直保持着年均20%左右的增速,已成为中国经济的一个重要增长点,并形成了一批如上海张江、天津滨海、泰州医药城、本溪药都、武汉光谷、苏州生物纳米园等有代表性的专业化高新技术园区,以及以长三角地区、环渤海地区、珠三角地区为核心的生物医药产业聚集区。

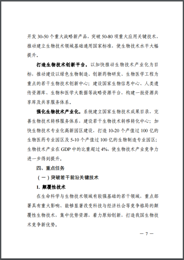
《规划》在“发展目标”中提出,要提升生物技术原创性水平、打造生物技术创新平台、强化生物技术产业化。其中,“强化生物技术产业化”目标指出,要加快生物技术专业化高新园区建设,打造10-20个产值过100亿的生物医药专业园区及5-10 个产值过100亿的生物制造专业园区

部署四大重点任务

该《规划》明确了四大重点任务,包括:1)突破若干前沿关键技术、2)支撑重点领域发展、3)推进创新平台建设、4)推动生物技术产业发展。

(一)突破若干前沿关键技术

在该部分内容中,《规划》将前沿关键技术细分为:颠覆性技术、前沿交叉技术以及共性关键技术三大类。

具体涉及的技术包括:1)新一代生物检测技术、2)新一代基因操作技术、3)合成生物技术、4)脑科学和类脑人工智能、5)微生物组技术、6)纳米生物技术、7)生物影像技术、8)生物大数据、9)组学技术以及10)过程工程技术(下图为详细介绍)。

(二)支撑重点领域发展

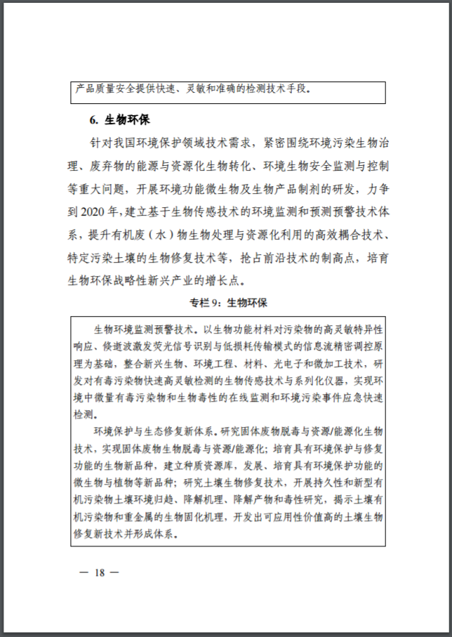
《规划》共列举了七大重点领域,分别为:生物医药、生物化工、生物资源、生物能源、生物农业、生物环保以及生物安全。

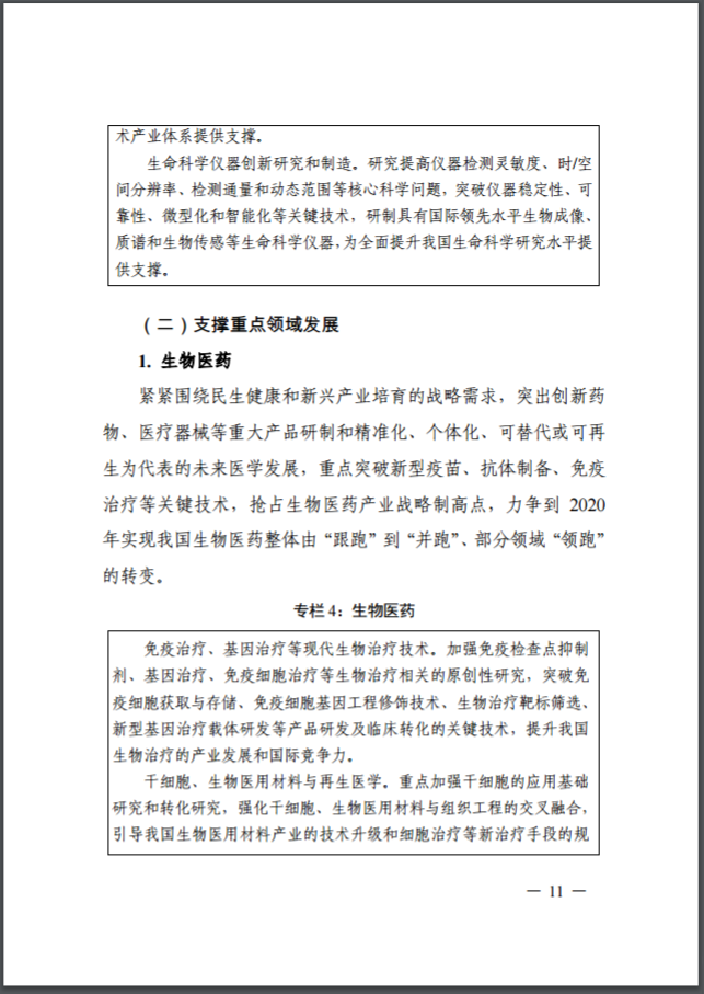
《规划》提出,要突出创新药物、医疗器械等重大产品研制和精准化、个体化、可替代或可再 生为代表的未来医学发展,重点突破新型疫苗、抗体制备、免疫治疗等关键技术,抢占生物医药产业战略制高点,力争到 2020 年实现我国生物医药整体由“跟跑”到“并跑”、部分领域“领跑” 的转变(下图为详细介绍)。

(三)推进创新平台建设

《规划》提出,要以绿色生物制造、创新药物研发以及生物医学工程为发展重点,在京津冀和长三角地区等生物技术创新资源优势地区和产业集聚区,整合优势科研技术平台和人才资源,联合生物技术相关创新型企业形成产业联盟,共同组建生物技术创新中心

(四)推动生物技术产业发展

《规划》提出,要加快专业化园区建设。其中,在“生物医药专业园集聚区”方面,要遴选 10-20 个生物医药产值超过 100 亿元的优势地区,集中力量开展新型化学药、生物药、医疗器械的研发和产业化,推进中药现代化,培育创新型企业,拓展国际市场。

以下是《“十三五”生物技术创新专项规划》全文:

                 

       

来源:科技部

声明:
1、凡本网注明“来源:小桔灯网”的所有作品,均为本网合法拥有版权或有权使用的作品,转载需联系授权。
2、凡本网注明“来源:XXX(非小桔灯网)”的作品,均转载自其它媒体,转载目的在于传递更多信息,并不代表本网赞同其观点和对其真实性负责。其版权归原作者所有,如有侵权请联系删除。
3、所有再转载者需自行获得原作者授权并注明来源。

最新评论

关闭

官方推荐 上一条 /3 下一条

客服中心 搜索 洽谈合作
返回顶部